View on GitHub
Open this notebook in GitHub to run it yourself
Prepare Partial Exponential State
The notebook shows how to construct the following state: The methodology is to load the state on the full range of states, then use exact amplitude amplification to leave only the wanted part:
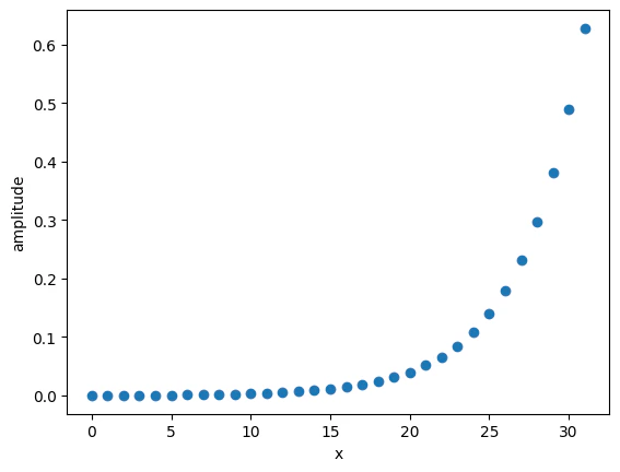
Exponential State Preparation on the Full Interval

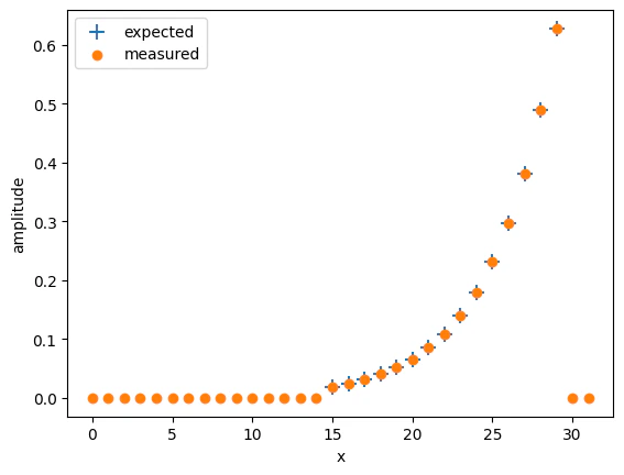
Exp State on a Specific Interval with Exact Amplitude Amplification
Output:
Output:

Adjusting If a Single Grover is Not Enough
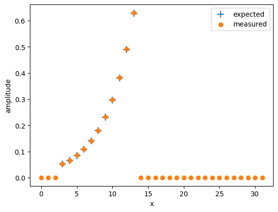
If the desired range does not hold enough amplitude, it is enough to load the end of the range (for a positiveEXP_RATE) or the beginning of the range (for a negative EXP_RATE), then finish with a modular adder:
Output:
- So, first load the same sized interval at the end of the range:
Output:
